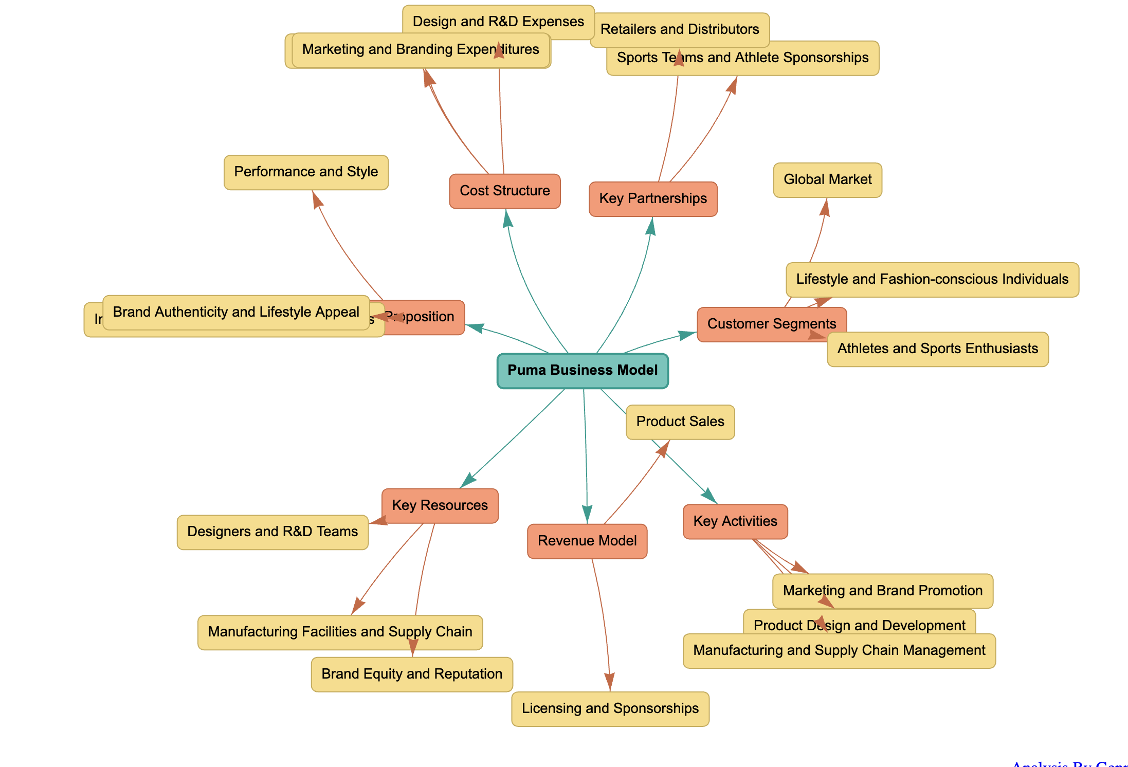
puma brand equity sale